[FrontPage] [TitleIndex] [WordIndex

PING::VPN-Service für Mitglieder

  • Host: latency.ping.de

    • cname: vpn.ping.de
    • cname: openvpn.ping.de
  • VPN Software: OpenVPN

  • 83.97.46.0/24 für VPN

Aktueller Stand

  • <!> Beta-Phase /!\

  • Authentifizierung gegen PING-Radius-Server
    • sitename / ippass
  • NAT IP

    • Port 1194
    • 172.17.0.0/16 nat auf 83.97.47.196
  • PublicIP

    • Port 1195
    • IP aus 83.97.46.0/24 B) definiert mit INET aus der Mitglieder-DB

    • Funktioniert derzeit nur mit Linux und MacOS(?) Clients
      • Windows/Android brauchen unbedingt ein /30 Netz
      • Evtl. Routing überarbeiten


ToDo

  • Basics
    • Webinterface für die Mitglieder:
      • Authentifizierung gegen die PING Mitglieder DB
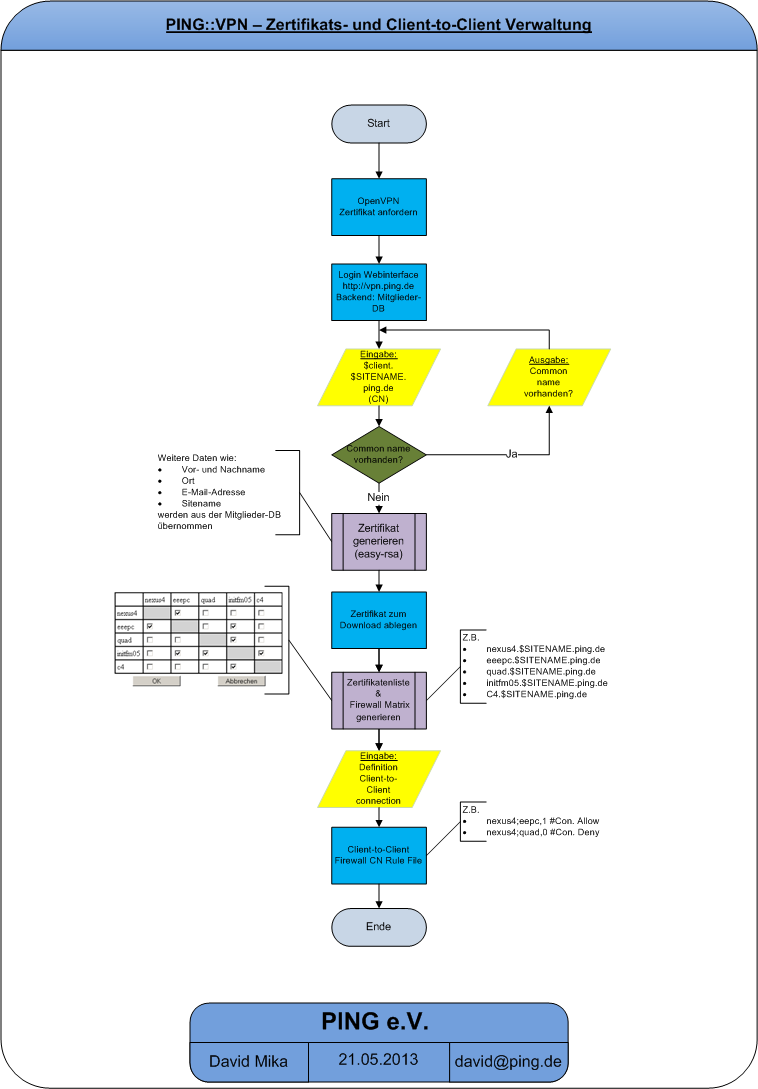
      • Zertifikate
        • erstellen
        • revoken
        • anzeigen
        • download
      • Config-Files download
  • IP connectivity
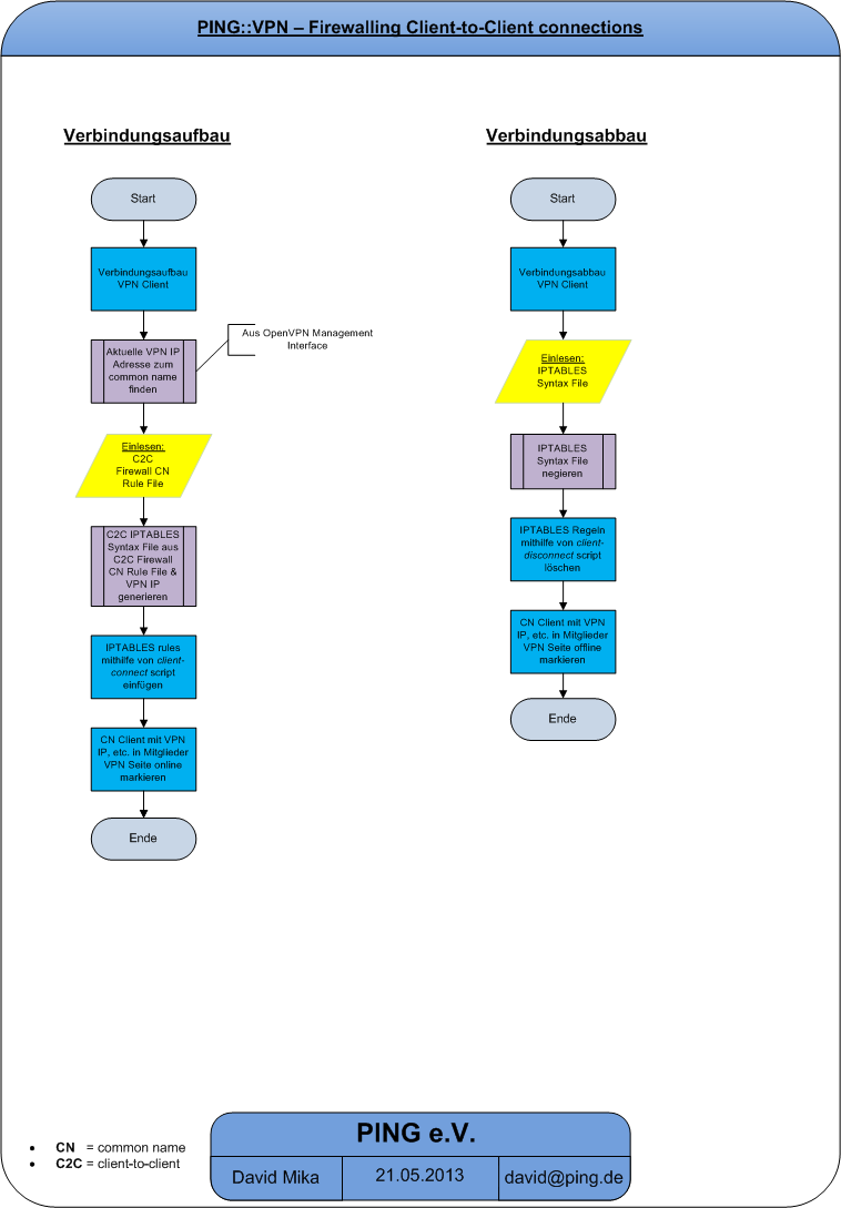
    • Client-to-Client kommunikation flexibel konfigurierbar
      • Welcher Client des Mitglieds kann mit anderem Client des Mitglieds kommunizieren
  • IPv6

Abläufe

ping_vpn_pap_zertifikate.png ping_vpn_pap_c2c_firewall.png

Downloads


2026-02-01 23:37